
一份事关南山未来发展
与每个南山人生活息息相关的
重磅文件出炉

7月1日
南山区人民政府印发了
《深圳市南山区国民经济和社会发展
第十四个五年规划
和二〇三五年远景目标纲要》
(简称《规划纲要》)

未来5年,南山有哪些新动作?
哪些片区值得关注?
又会带来哪些利好?
小编带你读懂《规划纲要》

01
擘画蓝图
【2035年远景目标】
世界级创新型滨海中心城区全面建成
南山区坚持一张蓝图绘到底。《规划纲要》指出,到二〇三〇年,世界级创新型滨海中心城区全面建成,社会主义现代化建设跃上新台阶,成为深圳建成引领可持续发展的全球创新城市的示范区。基础研究和原始创新能力显著增强,关键核心技术实现重大突破,现代化经济体系更具国际引领能力,社会文明程度大幅提高,人民生活更加美好。
到二〇三五年,率先实现社会主义现代化,成为深圳建成具有全球影响力的创新创业创意之都的典范区。
高质量发展高地
经济实力、科技实力大幅跃升,关键核心技术实现重大突破,现代化经济体系更具国际引领能力,综合经济竞争力世界领先。
法治城市示范
建成一流法治政府、模范法治社会,营商环境更具国际竞争力,治理体系系统完备、科学规范、运行高效,成为最安全稳定、最公平正义、法治环境最好的标杆城区。
城市文明典范
开放多元、兼容并蓄、敢闯敢试的文化特征更加鲜明,城市品位、人文魅力充分彰显,时尚科技创意引领全球,成为新时代引领者。
民生幸福标杆
实现幼有善育、学有优教、劳有厚得、病有良医、老有颐养、住有宜居、弱有众扶,实现十二年及以上免费教育,市民享有更加幸福安康的生活,成为民生幸福标杆城区。
可持续发展先锋
生态环境质量达到国际一流水平,天蓝地绿水清的优美生态环境成为常态,环境治理体系更加完善,PM2.5年均浓度达到15微克/立方米,达到国际宜居城市标准,成为人与自然和谐共生的美丽中国典范。
【“十四五”发展目标】
到2025年本地生产总值力争达到1万亿元
到二〇二五年,世界级创新型滨海中心城区基本建成,中央智力区功能全面完善,基本实现社会主义现代化,成为深圳建成现代化国际化创新型城市的先行区。努力实现以下具体目标:
经济质量效益全国领先
到2025年,本地生产总值力争达到1万亿元,金融业增加值达1200亿元,进出口总额达4500亿元,社会消费品零售总额达1530亿元,固定资产投资达1640亿元,人均GDP达到53万元,税收达2070亿元,一般公共预算收入达370亿元。
产业创新能力世界一流
“十四五”期间,全社会研发经费投入增速为9%,到2025年,国家高新技术企业达4800家,PCT国际专利申请量达8800件。
社会民生事业优质均衡
“十四五”期间,新增幼儿园21所,新增学位10500座,新建改扩建义务教育学校33所,新增学位49215座,新建高中学校2所,新增学位3900座;人均可支配收入年均增长6.5%;每千人口执业医师3.41人,新增区属公办病床数2500张,每千常住人口医院病床数4.26张,新增公办养老床位数超过1000张;长者服务中心实现街道全覆盖,人均预期寿命达87.1岁;公共住房建设筹集量2.27万套;妇女、未成年人和残疾人权益保障显著增强。
城区空间环境协调可持续
城市安全显著提升,亿元GDP生产安全事故死亡率降到0.0035,食用农产品评价性抽检合格率达到98%,药品评价性抽检合格率达到98.5%。
发展软实力大幅提升
建成国家文化和科技融合示范区。人均公共文化设施面积达到0.31平方米,人均体育场地面积达到2.5平方米。文化创意产业、文旅产业等实现跨越发展。每万人注册志愿者数达1500人。
02
发展格局
“一盘棋”统筹

优化城区“一轴一带三组团”格局
南山区坚持全区“一盘棋”统筹均衡发展,优化“一轴一带三组团”的城区发展格局。

一轴:科技创新轴,依托南山创新大道,连接高新区、留仙洞、大学城等片区,南北向串联深圳湾口岸、深圳湾CBD、光明科学城、松山湖科学城等区域,形成南北走向的产学研用深度融合的科技创新轴,成为“广深港澳科技创新走廊”上最绚烂多彩的创新高地。
一带:湾区总部经济带,依托深圳湾、蛇口和前海等片区,促进总部经济、创新经济与邮轮游艇、海上休闲、会议交流、文化演艺、娱乐消费、品质居住等功能的集聚与融合,形成最具竞争力和活力的湾区总部经济带。
三组团:北部、中部和南部三大组团,北部组团涵盖西丽、桃源街道,以西丽湖国际科教城、西丽高铁新城为重点,打造集科研教育、高铁枢纽、生态涵养于一体的协调发展示范片区;中部组团涵盖粤海、沙河、南头街道,以高新区、华侨城片区、南头古城为重点,打造集高新技术、文化创意、文脉传承于一体的创新发展示范片区;南部组团涵盖南山、蛇口、招商街道,以前海、蛇口国际海洋城为重点,打造集深港合作、海洋经济、国际交往于一体的开放发展示范片区。
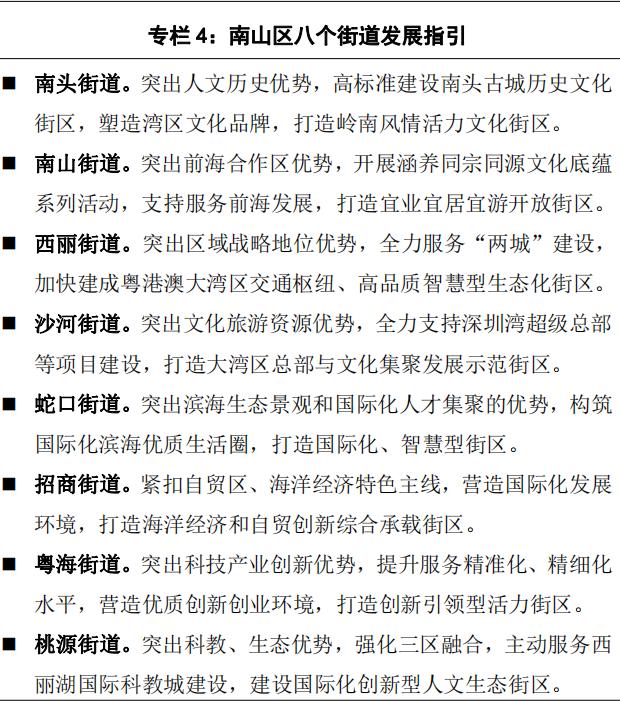
联动发展

8个街道发展指引清晰明了各具特色
《规划纲要》列出了南山区8个街道发展指引

支撑引领

建设新时代“3+3”战略示范工程
“十四五”,南山区将加快建设新时代“3+3”战略示范工程,努力让其成为支撑引领南山新一轮发展和深度参与“双区”建设的核心平台。


三大战略工程分别是:
西丽湖国际科教城、深圳湾CBD、西丽高铁新城。

三大示范工程分别是:
深圳湾文化走廊、蛇口国际海洋城、南山创新大道。
保障空间

万元GDP建设用地下降35%以上
《规划纲要》提到,要多措并举,全方位加强土地空间保障,通过土地整备、房屋征收、利益统筹等方式,全力满足用地需求。到2025年,南山新供应用地3平方公里,城市更新和土地整备实施规模260公顷,其中直接供应用地60公顷,空间储备用地200公顷。土地集约利用水平进一步提高,万元GDP建设用地下降35%以上。
《规划纲要》还提到,南山除了要大力推进城市基础设施升级外,还要加快建设新型基础设施。如,构建覆盖“5G+物理光纤网+物联网”的通信网络基础设施体系;完善“1+8+N”数据中心体系建设;通过“GIS+BIM+CIM”融合应用,加快数字孪生云上城市建设。

▲深圳湾滨海休闲带西段
03
产业创新
创新驱动

打造全球科技和产业创新高地
《规划纲要》提到,要加快推进共建西丽湖国际科教城,打造鹏城实验室创新生态样板。到2025年,拥有创新载体数量达到1700个。实施源头创新重点工程,包括:鹏城实验室、哈尔滨工业大学(深圳)重点实验室集群、深圳国家应用数学中心。
培育国际化创新型高等院校集群。如,支持深圳大学、南方科技大学建设“双一流”大学;引进全球顶级大学和港澳知名高校到南山办学;加快清华大学深圳国际研究生院、北京大学深圳国际校区、天津大学-佐治亚理工深圳学院等高校建设;支持深圳职业技术学院建设国家“双高”计划职业院校;推进南科大深港微电子学院、哈工大(深圳)国际设计学院等学院建设。
推进关键技术融合创新攻关方面。聚焦集成电路、人工智能、生物医药、新型显示、关键新材料、数字技术等领域,攻克一批关键核心技术。
《规划纲要》还提到,要探索产学研合作新机制,打造产教融合示范区,优化科技金融支撑体系,开展应用场景建设示范,推动科技教育产业金融“四融合”。要建设全域创新型城区,集聚高水平创新人才团队,全方位加强知识产权工作,打造国际一流的创新生态高地等。

▲西丽湖国际科教城
质量引领

发展创新型现代产业体系
从夯实实体经济基础到打造新兴产业集群,再到提升现代服务业发展能级......南山区突出质量引领,发展创新型现代产业体系。
《规划纲要》里一些提法和亮点举措值得关注。如,强化企业梯队培育。围绕工业发展重点领域,梳理建立重点企业名录库和重点招引企业目录库,分级分类筛选制定“十百千”亿级大型企业和高成长潜力企业清单。保障制造业发展空间,建立“亩产效益”综合评价体系,探索实施差异化的支持政策。打造新兴产业集群,包括人工智能产业集群、生物医药产业集群、数字经济产业集群、海洋科技产业集群,以及持续布局新兴领域。
此外,《规划纲要》提出,南山将从打造总部集聚地、建设创新金融中心、打造国际航运中心、打造活力消费中心、加快发展专业服务业五个方面,提升现代服务业发展能级。
04
重点片区
《规划纲要》公布了十大重点发展片区,值得关注。
南山十大重点发展片区


(向右滑动查看)

西丽湖国际科教城
规划占地面积69.8平方公里,形成“一心、两轴、三区”的整体空间布局,集中布局高校、科研院所、创客空间、科技小镇等新型空间,重点发展科技研发、高等教育、创新创业、新兴产业等功能。

留仙洞战略性新兴产业总部基地
规划占地面积1.35平方公里,建设新型产业园区,重点发展人工智能、集成电路、无人机、生物医药等产业,打造成为战略性新兴产业创新发展高地。

西丽高铁新城
规划占地面积1.68平方公里,打造深圳“三主四辅”的主枢纽之一和“站城一体化”开发的全国典范,重点布局创新研发、科技服务、商务服务等领域,打造成为现代服务业集聚区、粤港澳大湾区科创展示窗口。

高新区北区
规划占地面积2.58平方公里,按照“统一规划、片区统筹”的理念推进复合更新,由功能单一的产业园区向产城融合的复合型城区转变,重点发展数字经济、生物医药、智能制造等产业。

南山创新大道
依托13号线科苑大道地下空间综合开发,通过统筹地上地下空间、链接创新产业资源,打造12公里、多元立体复合的“城市创新脊梁”、新兴科技产业综合承载区。

后海金融商务总部基地
规划占地面积2.26平方公里,重点布局现代金融、高端商务、新型消费、科技服务等领域,完善区域综合发展环境,打造成为更具竞争力和活力的国际金融创新发展集聚区。

蛇口国际海洋城
规划占地面积13平方公里,重点布局电子信息、海洋金融、生物医药、港口物流、文创旅游等等产业,推动“海洋+科技”融合发展,打造具有世界影响力的海洋科技创新中心。

深圳湾超级总部基地
规划占地面积1.17平方公里,重点布局500强企业总部聚集区、都市文化高地、国际交流中心、世界级滨海客厅,打造成为全球经济产业链条中最终级地位的典型代表和深圳打造世界城市功能中心。

深圳湾文化走廊
东起红树林、西至前海湾,加快建设“超级十字”中央文化绿轴、深圳创意设计馆、科技生活馆、深圳歌剧院、海防博物馆等标杆文体项目,重点发展艺术展览和拍卖、歌舞剧表演、高端旅游等产业,引领文创产业飘向未来。

支持前海深港现代服务业合作区发展
重点布局跨境金融、现代物流、专业服务、文创旅游等产业,打造成世界水平、中国气派、现代风格的国际化城市新中心。
突出开放合作:
建设更具竞争力、影响力的国际化中心城区
小编梳理《规划纲要》发现,“开放合作”“国际化”成为其中的高频词。按照目标,南山区将充分利用政策叠加优势,建设更具竞争力、影响力的国际化中心城区。其中提到,要深度参与粤港澳大湾区建设,积极推进高水平对外开放,全力支持前海新一轮发展。

05
民生利好
在《规划纲要》里,未来5年,有哪些内容是与南山人生活息息相关的?小编梳理了10个关键词,方便市民朋友了解南山发展将会带来的种种利好。
医疗
深入打造具有南山特色的“1+C+N”(“1”为医疗集团总部,“C”为区属各公立医疗卫生机构,“N”为辖区其它医疗卫生机构)整合型医疗服务体系。到2025年,全区新增床位2500张,每千常住人口医院病床数4.26张,每千人口执业医师3.41人,万人全科医生数提高到5人以上。

▲蛇口医院开展世界糖尿病日义诊
教育
到2025年,新增幼儿园21所,新增学位10500座,常住人口适龄幼儿入园率达100%,普惠性幼儿园覆盖率达到80%以上,其中公办幼儿园在园儿童占比达到50%以上。
规划新建、改扩建义务教育阶段学校33所,增加学位49215座,其中小学学位32265座,初中学位16950座。
多渠道扩充高中学位,实施高中学校改扩建和挖潜计划,力争新建2所高中学校。到2025年,计划新增高中学位3900座。

住房
提高公共住房比例,建设一定比例的安居型商品房,提升新建人才住房可售比。探索存量住房转公共住房,改造既有商办用房,以“商改租”方式补充低成本公共住房。到2025年,公共住房建设筹集量2.27万套。

交通
对外交通。建设西丽高铁枢纽、深茂高铁、赣深高铁、深汕高铁,穗莞深城际、深惠城际,推进深珠城际、深莞城际前期工作,争取深南高铁引入西丽枢纽,改造平南铁路,推进港口泊位大型化改造及航道疏浚拓宽,建设邮轮母港跨境直升机起降点。完成桂庙路快速化(一期)、沙河西快速化、南坪快速路二期a段、滨海下沉(超总段)改造、妈湾跨海通道工程等的建设。推进月亮湾大道快速化、望海路快速化、宝鹏通道、广深高速(南山段)改造、南光高速市政化、北环大道(南山段)改造、侨城东路北延、沿江高速前海段与南坪快速衔接工程等项目建设等。

▲西丽高铁枢纽效果图
内部交通。完成轨道四期工程12号线、13号线及四期调整工程、7号线东延、13号线南延线路的建设,加快15、20、21、24、27、29、5号线南延等前期研究工作。推动创新大道、龙珠大道等干道规划建设及改造。完善自行车专用道网络,建设立体多样慢行系统等。
养老
开展家庭适老化改造,探索设立“家庭养老床位”。发展社区嵌入式养老模式,建设社区综合养老服务设施,建设街道级长者服务中心。开展家庭适老化改造,探索设立“家庭养老床位”。发展社区嵌入式养老模式,建设社区综合养老服务设施,建设街道级长者服务中心。到2022年,全区养老机构医养结合覆盖率争取达100%,到2025年,公办养老机构护理型床位占比不低于60%。
生态
到2025年,PM2.5年均浓度控制在23微克/立方米以下;水库、河湖水质稳定达标,集中式饮用水源地水质达标率保持100%,主要河流100%达功能区质量要求;近岸海域海水水质达到上级下达的分级控制要求。人均公园绿地面积达到19.5平方米。“无废城市”主要指标达到国际先进水平,生活垃圾回收利用率达到50%,生活垃圾趋于零填埋,工业危险废物处理处置率达到100%,绿色交通出行分担率达78%。

文体
加快深圳歌剧院、深圳创意设计馆、深圳科技生活馆、国深博物馆等重大文化设施建设。加快建成大沙河文体中心、粤海街道文体中心、蛇口文体公园、侨城北文体中心等,推动蛇口体育中心和南头、南山、招商、西丽等四个街道文体中心的规划建设。实现区、街道、社区三级公共文化设施全覆盖,建成“十分钟文化服务圈”。每万人拥有社会体育指导员人数27人,人均体育场地面积2.5平方米。

▲深圳歌剧院效果图。

▲蛇口文体公园主体建筑效果图。
高水平打造全域旅游示范区,规划建设海上看深圳、水上运动中心、大沙河沿岸景观带、深圳湾海岸景观带等特色项目,推动世界之窗、民俗文化村、欢乐谷等主题公园升级改造,争取蛇口口岸实施144小时过境免签和邮轮入境15天免签政策,建设深圳湾走廊文化休闲消费区。
就业
到2025年,常住人口约186万,户籍人口约153万。“十四五”期间,实现城镇新增就业6万人以上,城镇调查失业率小于5%。
安全
食用农产品定量检测总体合格率稳定在98%以上,食品评价性抽检合格率稳定在98.5%以上。“十四五”期间亿元GDP生产安全事故死亡率比“十三五”期间下降10%。
办事
深化商事制度改革,试点商事登记确认制,完善企业撤销登记程序,探索建立强制出清制度、商事主体除名制度。推广政务服务“秒报秒批一体化”,构建高效便捷政务服务体系。推进“一门通办、集成服务”政务服务改革,推进“全区通办”,实现就近办、马上办。


锚定目标奋勇前行
绘就“十四五”美好蓝图
南山加快建成
世界级创新型滨海中心城区
奋进“十四五”
南山人已在路上

来源 | 蛇口消息报
编辑| 徐哲康
责编| 陈斯
转载请注明以上信息
往期精彩推荐
南山区各界组织收听收看庆祝中国共产党成立100周年大会
一曲山歌,九种演绎,南山人把最美的祝福唱给党听
百年华诞,看南山红遍
本条微信部分图片来自于网络,如侵犯到您的权益,请及时联系我们删除。

免责声明:深圳新闻网见圳客户端的所有新闻报道及文章,均按相关的法律规定要求免责。 查看完整声明