
“从全球金融中心指数中可以看出,中国金融中心集体性崛起,金融科技成为内地金融中心的加分项,上海、北京、深圳在金融科技排名上,已经位列全球第二、第三、第四。深圳是内地崛起最快的金融中心,在金融业发展水平、营商环境、国际声誉等方面都实现了全面的进步,深圳金融中心的未来非常值得期待。”中国(深圳)综合开发研究院金融与现代产业研究所副所长余凌曲表示。

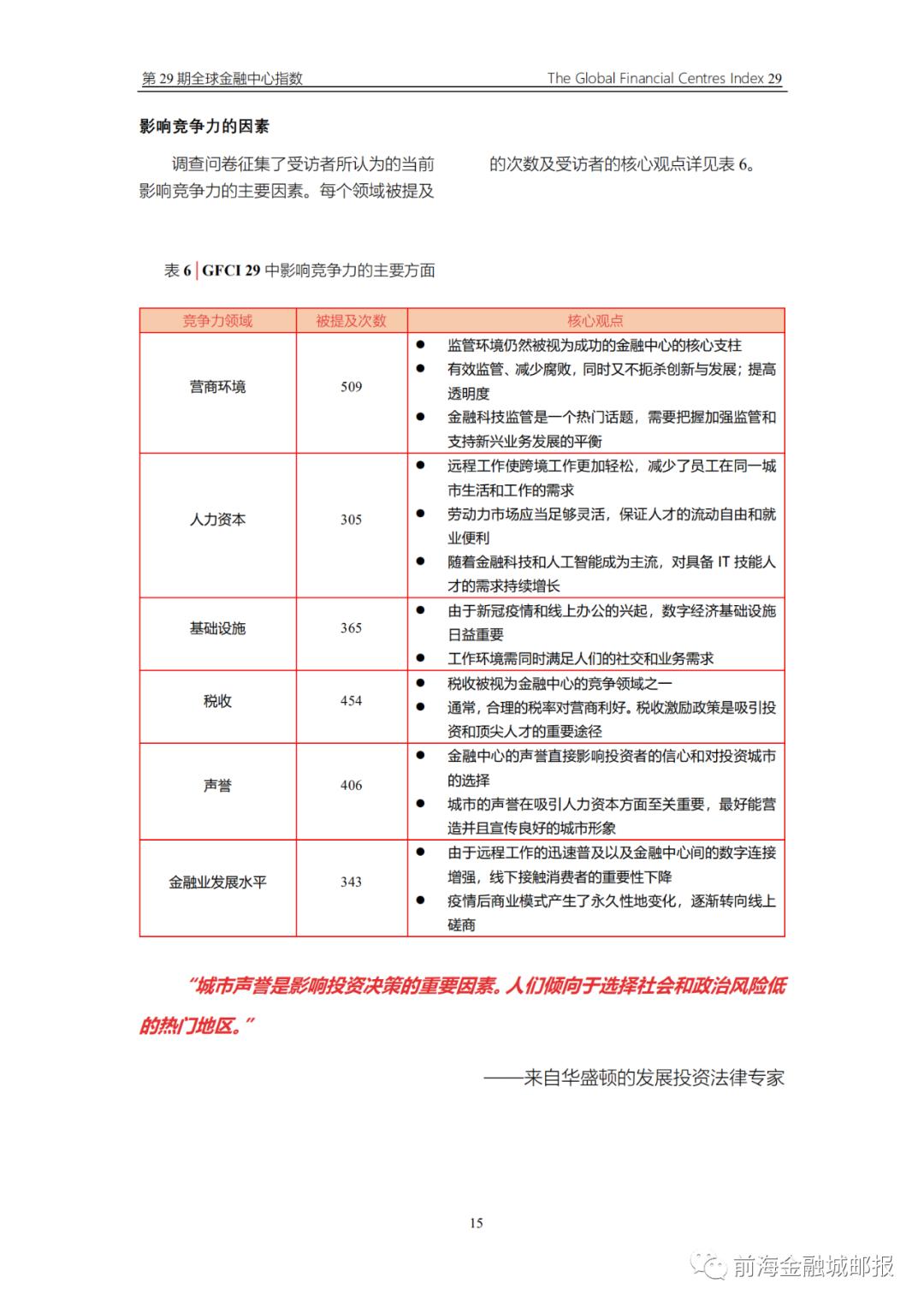
前海传媒获悉,3月17日,由中国(深圳)综合开发研究院与英国智库Z/Yen集团联合编制的“第29期全球金融中心指数报告(GFCI 29)”发布。该指数从营商环境、人力资源、基础设施、发展水平、声誉及综合等方面对全球主要金融中心进行了评价和排名。本期全球金融中心指数共有114个金融中心进入榜单,全球前十大金融中心排名依次为:纽约、伦敦、上海、香港、新加坡、北京、东京、深圳、法兰克福、苏黎世。本期全球金融中心发展呈现以下特征和新动向。
全球顶级金融中心竞争激烈。本期全球十大金融中心排名相对稳定,伦敦、纽约、上海再次排名前三,东京下降3位,香港、新加坡、北京和深圳各上升1位,法兰克福取代旧金山进入排名前十。受疫情及英国脱欧等因素影响,伦敦评分下降23分,为十大金融中心评分下降最多的城市。与上期相比,本期排名第二至五的金融中心评分差距均缩小至1分,全球顶级金融中心之间的竞争已达到空前激烈程度。

表1 GFCI 29 全球十大金融中心排名与评分
亚太金融中心两级分化现象初显。本期亚太地区金融中心整体评分较上期上升2.9分,整体表现优异,全球十大金融中心有6个来自亚太地区,本期首尔和悉尼再次进入全球前20行列。同时,亚太地区金融中心两级分化现象开始出现,排名上升的金融中心达到14个,排名下降的金融中心也达到14个。此外,排名靠前的亚太金融中心与排名靠后的亚太金融中心数量也相当,这表明亚太地区金融中心发展的稳定性和可持续性已经出现分化。

表2 GFCI 29 亚太地区前15金融中心的排名情况
欧美金融中心波动幅度进一步减少。尽管西欧和北美地区金融中心近几期表现相对不佳,排名下降的中心数量超过上升数量,但排名和评分大幅波动的现象已经停止,本期西欧地区金融中心评分整体下降0.63分,北美地区金融中心评分整体下降0.18分,降幅远小于前几期。欧美金融中心评分波动幅度的减小,反映出这两个区域的金融中心表现已进入相对稳定时期。
中美两国金融科技优势突出。本期全球金融中心指数对全球105个金融中心的金融科技进行评分和排名,其中排名第一的是纽约,其次是上海、北京、深圳和伦敦,金融科技排名前15的金融中心有9个来自中、美两国,这反映出两国对金融科技的重视程度得到国际金融界的普遍认可。此外,与综合排名相比,广州、成都、青岛等城市在金融科技排名中高出十多位。

表3 部分中国金融中心综合排名与金融科技排名差异
中国内地金融中心马太效应明显。本期共有12个中国内地金融中心城市上榜全球金融中心指数,其中,北京、上海、深圳进入全球前十,广州位列全球第22,成都和青岛排名上升较快,分别位列全球35和42。天津、大连、西安、南京和武汉等城市排名则在100名以后,这反映出国际金融从业人员对这些城市的发展情况不太了解,没有给出较高的主观评分,影响了整体评分和排名,未来还需要加强对金融中心发展的国际推广工作。
■ 附报告全文


















































往期推荐



前海传媒 出品
撰稿人 黄海琳 吴可
编辑 陈吉娜


免责声明:深圳新闻网见圳客户端的所有新闻报道及文章,均按相关的法律规定要求免责。 查看完整声明